Coding Planet
[DB Modeling] 유스케이스 다이어그램 만들기 본문
반응형

1. 유스케이이스 다이어그램(Usecase Diagram)이란?
- Actor와 시스템이 수행하는 활동간의 관계를 표시하며, 시스템의 기능적인 요구사항을 설명하기 위한 도구이다.
- 유스케이스를 통해 개발자 뿐만 아니라 최종사용자도 사용자와 시스템간의 관계를 쉽게 파악할 수 있다.
- 유스케이스는 요구사항 정의서를 바탕으로 세부기능을 분석하고 개발 범위를 정할 때 사용한다.
2. 유스케이스의 구성요소
- 시스템(System): 만들고자 하는 프로그램을 의미한다. 유스케이스들을 둘러산 사각형의 틀로 표현하며 시스템 명칭을 안쪽 상단에 작성한다.
- 액터(Actor): 시스템의 외부에 존재하면서 시스템과 상호작용을 하는 사람, 또 다른 시스템을 의미한다.
- 유스케이스(Usecase): 시스템이 액터에게 제공하는 기능으로 시스템의 요구사항을 의미한다. 보통 ~한다로 표현한다.
- 관계(Relation): 액터와 유스케이스 사이의 의미있는 관계를 의미한다. 자세한 내용은 후술한다.
- 실제 유스케이스를 그려볼 수 있는 사이트 (draw.io)

3. 유스케이스 다이어그램 관계(Relation)
1. 연관관계 : 액터와 유스케이스 간의 상호작용 관계

2. 포함관계 : 유스케이스를 실행하기 위하여 반드시 선행 실행되어야 하는 유스케이스와의 관계(<<include>>)

3. 확장관계: 유스케이스를 실행함으로써 선택적으로 실행되는 유스케이스와의 관계(<<extend>>)

4. 일반화 관계 : 유사한 유스케이스 또는 액터들을 모아 그들을 추상화하여 유스케이스/액터를 연결시켜 그룹핑하는 것

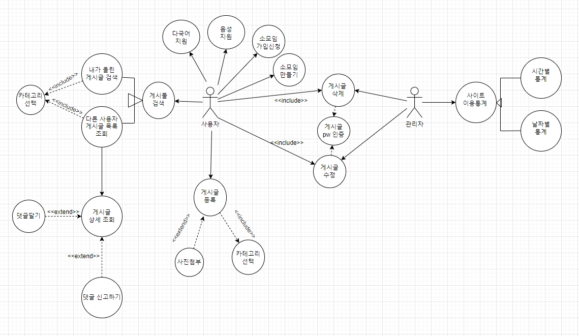
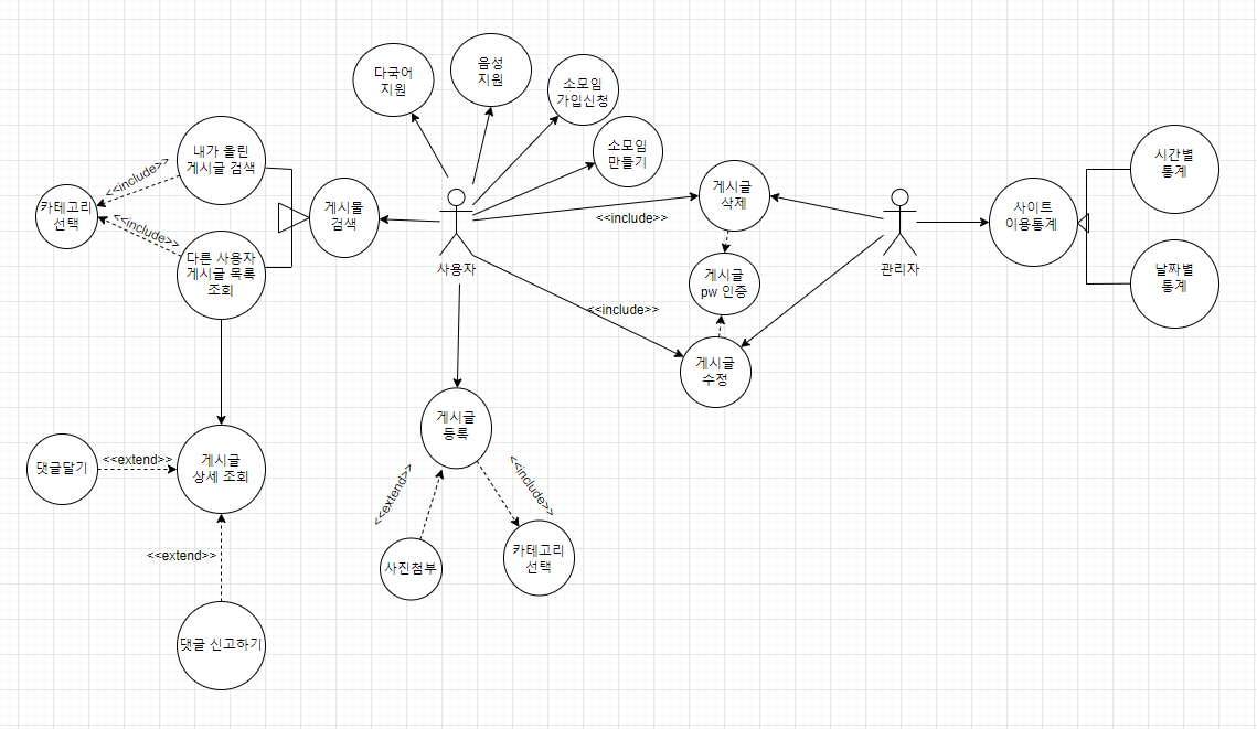
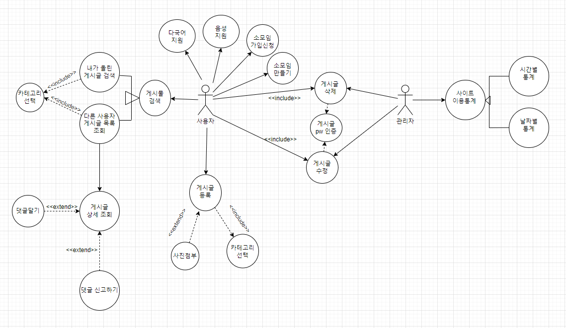
4. 유스케이스 다이어그램 그려보기
- 소모임 게시판을 통해 소모임을 만들고 가입할 수 있는 프로그램
- 실제 유스케이스를 그려볼 수 있는 사이트 (draw.io)

반응형
'DB, SQL' 카테고리의 다른 글
| [SQLD] 테이블 생성시 PK 설정하기 - ORACLE (0) | 2023.08.30 |
|---|---|
| [RDBMS]FOREIGN KEY, 외래키 예시, CASCADE (1) | 2023.03.15 |
| [DB Modeling] 논리적 모델링 - 정규화 (0) | 2023.03.14 |
| [DB Modeling] 개념적 데이터 모델(E-R 다이어그램), 개념적 데이터 모델, 논리적 데이터 모델 (0) | 2023.03.08 |
| [DB Modeling]ERwin Data Modeler 사용법, 식별/비식별 관계, 다대다 관계, 재귀(순환형)관계, 슈퍼타입/서브타입 (2) | 2023.03.08 |
Comments